Finance

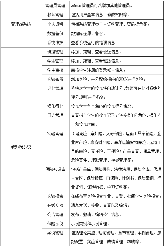
系統(tong)能(neng)實(shi)現的(de)目標和(he)功能(neng)
《思沃(wo)保(bao)(bao)(bao)(bao)(bao)(bao)(bao)險(xian)(xian)(xian)(xian)(xian)實(shi)(shi)(shi)(shi)(shi)(shi)(shi)務模(mo)擬實(shi)(shi)(shi)(shi)(shi)(shi)(shi)訓系(xi)統(tong)》用Browser/Server三層(ceng)體系(xi)結(jie)構,將現行(xing)的(de)(de)人(ren)(ren)(ren)壽(shou)(shou)(shou)(shou)保(bao)(bao)(bao)(bao)(bao)(bao)(bao)險(xian)(xian)(xian)(xian)(xian)、財(cai)(cai)產(chan)(chan)保(bao)(bao)(bao)(bao)(bao)(bao)(bao)險(xian)(xian)(xian)(xian)(xian)核(he)心(xin)業(ye)(ye)(ye)務流(liu)程(cheng)和專業(ye)(ye)(ye)知(zhi)識(shi)有(you)機結(jie)合(he),締造出一個擬真的(de)(de)“保(bao)(bao)(bao)(bao)(bao)(bao)(bao)險(xian)(xian)(xian)(xian)(xian)實(shi)(shi)(shi)(shi)(shi)(shi)(shi)務模(mo)擬實(shi)(shi)(shi)(shi)(shi)(shi)(shi)驗(yan)(yan)平(ping)(ping)臺(tai)(tai)”。實(shi)(shi)(shi)(shi)(shi)(shi)(shi)驗(yan)(yan)平(ping)(ping)臺(tai)(tai)采用經(jing)(jing)典的(de)(de)角(jiao)色(se)模(mo)擬方式,通(tong)過(guo)學生(sheng)(sheng)飾演(yan)客戶(hu)、保(bao)(bao)(bao)(bao)(bao)(bao)(bao)險(xian)(xian)(xian)(xian)(xian)代理(li)(li)(li)人(ren)(ren)(ren)、保(bao)(bao)(bao)(bao)(bao)(bao)(bao)險(xian)(xian)(xian)(xian)(xian)經(jing)(jing)紀(ji)公(gong)(gong)(gong)(gong)(gong)司(si)(si)、人(ren)(ren)(ren)壽(shou)(shou)(shou)(shou)保(bao)(bao)(bao)(bao)(bao)(bao)(bao)險(xian)(xian)(xian)(xian)(xian)公(gong)(gong)(gong)(gong)(gong)司(si)(si)、財(cai)(cai)產(chan)(chan)保(bao)(bao)(bao)(bao)(bao)(bao)(bao)險(xian)(xian)(xian)(xian)(xian)公(gong)(gong)(gong)(gong)(gong)司(si)(si)五類(lei)角(jiao)色(se),分(fen)(fen)別進入人(ren)(ren)(ren)壽(shou)(shou)(shou)(shou)保(bao)(bao)(bao)(bao)(bao)(bao)(bao)險(xian)(xian)(xian)(xian)(xian)實(shi)(shi)(shi)(shi)(shi)(shi)(shi)驗(yan)(yan)平(ping)(ping)臺(tai)(tai)、車輛運(yun)輸險(xian)(xian)(xian)(xian)(xian)實(shi)(shi)(shi)(shi)(shi)(shi)(shi)驗(yan)(yan)平(ping)(ping)臺(tai)(tai)、企業(ye)(ye)(ye)財(cai)(cai)產(chan)(chan)險(xian)(xian)(xian)(xian)(xian)實(shi)(shi)(shi)(shi)(shi)(shi)(shi)驗(yan)(yan)平(ping)(ping)臺(tai)(tai)、家庭財(cai)(cai)產(chan)(chan)險(xian)(xian)(xian)(xian)(xian)實(shi)(shi)(shi)(shi)(shi)(shi)(shi)驗(yan)(yan)平(ping)(ping)臺(tai)(tai)、工(gong)程(cheng)責(ze)任險(xian)(xian)(xian)(xian)(xian)實(shi)(shi)(shi)(shi)(shi)(shi)(shi)驗(yan)(yan)平(ping)(ping)臺(tai)(tai)、公(gong)(gong)(gong)(gong)(gong)眾責(ze)任險(xian)(xian)(xian)(xian)(xian)實(shi)(shi)(shi)(shi)(shi)(shi)(shi)驗(yan)(yan)平(ping)(ping)臺(tai)(tai)、運(yun)輸工(gong)具船(chuan)舶險(xian)(xian)(xian)(xian)(xian)實(shi)(shi)(shi)(shi)(shi)(shi)(shi)驗(yan)(yan)平(ping)(ping)臺(tai)(tai)、海(hai)洋(yang)運(yun)輸貨物險(xian)(xian)(xian)(xian)(xian)實(shi)(shi)(shi)(shi)(shi)(shi)(shi)驗(yan)(yan)平(ping)(ping)臺(tai)(tai),操練人(ren)(ren)(ren)壽(shou)(shou)(shou)(shou)保(bao)(bao)(bao)(bao)(bao)(bao)(bao)險(xian)(xian)(xian)(xian)(xian)、財(cai)(cai)產(chan)(chan)保(bao)(bao)(bao)(bao)(bao)(bao)(bao)險(xian)(xian)(xian)(xian)(xian)實(shi)(shi)(shi)(shi)(shi)(shi)(shi)踐業(ye)(ye)(ye)務。首先由(you)人(ren)(ren)(ren)壽(shou)(shou)(shou)(shou)保(bao)(bao)(bao)(bao)(bao)(bao)(bao)險(xian)(xian)(xian)(xian)(xian)公(gong)(gong)(gong)(gong)(gong)司(si)(si)、財(cai)(cai)產(chan)(chan)保(bao)(bao)(bao)(bao)(bao)(bao)(bao)險(xian)(xian)(xian)(xian)(xian)公(gong)(gong)(gong)(gong)(gong)司(si)(si)添加(jia)自己所經(jing)(jing)營(ying)的(de)(de)主險(xian)(xian)(xian)(xian)(xian)、附加(jia)險(xian)(xian)(xian)(xian)(xian)產(chan)(chan)品,以及相關(guan)的(de)(de)費(fei)率,由(you)投保(bao)(bao)(bao)(bao)(bao)(bao)(bao)客戶(hu)根(gen)據險(xian)(xian)(xian)(xian)(xian)種的(de)(de)特點、性質(zhi),委托(tuo)保(bao)(bao)(bao)(bao)(bao)(bao)(bao)險(xian)(xian)(xian)(xian)(xian)代理(li)(li)(li)人(ren)(ren)(ren)或經(jing)(jing)紀(ji)公(gong)(gong)(gong)(gong)(gong)司(si)(si)進行(xing)投保(bao)(bao)(bao)(bao)(bao)(bao)(bao),或直接(jie)向人(ren)(ren)(ren)壽(shou)(shou)(shou)(shou)保(bao)(bao)(bao)(bao)(bao)(bao)(bao)險(xian)(xian)(xian)(xian)(xian)公(gong)(gong)(gong)(gong)(gong)司(si)(si)、財(cai)(cai)產(chan)(chan)保(bao)(bao)(bao)(bao)(bao)(bao)(bao)險(xian)(xian)(xian)(xian)(xian)公(gong)(gong)(gong)(gong)(gong)司(si)(si)投保(bao)(bao)(bao)(bao)(bao)(bao)(bao)。保(bao)(bao)(bao)(bao)(bao)(bao)(bao)險(xian)(xian)(xian)(xian)(xian)公(gong)(gong)(gong)(gong)(gong)司(si)(si)接(jie)到客戶(hu)投保(bao)(bao)(bao)(bao)(bao)(bao)(bao)單之后(hou),根(gen)據投保(bao)(bao)(bao)(bao)(bao)(bao)(bao)險(xian)(xian)(xian)(xian)(xian)種的(de)(de)不(bu)同(tong),進行(xing)投保(bao)(bao)(bao)(bao)(bao)(bao)(bao)管理(li)(li)(li)。通(tong)過(guo)一系(xi)列、多流(liu)程(cheng)操作,使(shi)學生(sheng)(sheng)真正學習到保(bao)(bao)(bao)(bao)(bao)(bao)(bao)險(xian)(xian)(xian)(xian)(xian)實(shi)(shi)(shi)(shi)(shi)(shi)(shi)務中的(de)(de)保(bao)(bao)(bao)(bao)(bao)(bao)(bao)險(xian)(xian)(xian)(xian)(xian)代理(li)(li)(li)、投保(bao)(bao)(bao)(bao)(bao)(bao)(bao)、承(cheng)保(bao)(bao)(bao)(bao)(bao)(bao)(bao)、核(he)保(bao)(bao)(bao)(bao)(bao)(bao)(bao)、變更、理(li)(li)(li)賠、核(he)賠等核(he)心(xin)流(liu)程(cheng)。軟件既支持(chi)學生(sheng)(sheng)一人(ren)(ren)(ren)分(fen)(fen)飾客戶(hu)、保(bao)(bao)(bao)(bao)(bao)(bao)(bao)險(xian)(xian)(xian)(xian)(xian)代理(li)(li)(li)人(ren)(ren)(ren)、保(bao)(bao)(bao)(bao)(bao)(bao)(bao)險(xian)(xian)(xian)(xian)(xian)經(jing)(jing)紀(ji)公(gong)(gong)(gong)(gong)(gong)司(si)(si)、人(ren)(ren)(ren)壽(shou)(shou)(shou)(shou)保(bao)(bao)(bao)(bao)(bao)(bao)(bao)險(xian)(xian)(xian)(xian)(xian)公(gong)(gong)(gong)(gong)(gong)司(si)(si)、財(cai)(cai)產(chan)(chan)保(bao)(bao)(bao)(bao)(bao)(bao)(bao)險(xian)(xian)(xian)(xian)(xian)公(gong)(gong)(gong)(gong)(gong)司(si)(si)五類(lei)角(jiao)色(se)來完成保(bao)(bao)(bao)(bao)(bao)(bao)(bao)險(xian)(xian)(xian)(xian)(xian)實(shi)(shi)(shi)(shi)(shi)(shi)(shi)驗(yan)(yan),也支持(chi)由(you)同(tong)一班級(ji)中的(de)(de)學生(sheng)(sheng)組成實(shi)(shi)(shi)(shi)(shi)(shi)(shi)驗(yan)(yan)小組,以相互協(xie)作或競爭(zheng)的(de)(de)方式來完成實(shi)(shi)(shi)(shi)(shi)(shi)(shi)驗(yan)(yan)。同(tong)時,學生(sheng)(sheng)通(tong)過(guo)參加(jia)保(bao)(bao)(bao)(bao)(bao)(bao)(bao)險(xian)(xian)(xian)(xian)(xian)知(zhi)識(shi)在線考試,瀏覽(lan)、學習保(bao)(bao)(bao)(bao)(bao)(bao)(bao)險(xian)(xian)(xian)(xian)(xian)知(zhi)識(shi)庫內(nei)容,撰寫(xie)實(shi)(shi)(shi)(shi)(shi)(shi)(shi)驗(yan)(yan)報(bao)告,分(fen)(fen)析研(yan)究保(bao)(bao)(bao)(bao)(bao)(bao)(bao)險(xian)(xian)(xian)(xian)(xian)案例等,全(quan)方位提升保(bao)(bao)(bao)(bao)(bao)(bao)(bao)險(xian)(xian)(xian)(xian)(xian)專業(ye)(ye)(ye)理(li)(li)(li)論知(zhi)識(shi),真正使(shi)學生(sheng)(sheng)通(tong)過(guo)使(shi)用軟件,達到實(shi)(shi)(shi)(shi)(shi)(shi)(shi)踐與理(li)(li)(li)論俱提高的(de)(de)效(xiao)果,高度、全(quan)面地把握保(bao)(bao)(bao)(bao)(bao)(bao)(bao)險(xian)(xian)(xian)(xian)(xian)業(ye)(ye)(ye)務流(liu)程(cheng),具備現代化(hua)保(bao)(bao)(bao)(bao)(bao)(bao)(bao)險(xian)(xian)(xian)(xian)(xian)從業(ye)(ye)(ye)人(ren)(ren)(ren)員應有(you)的(de)(de)知(zhi)識(shi)結(jie)構,增強學生(sheng)(sheng)的(de)(de)社會就業(ye)(ye)(ye)競爭(zheng)力。




三(san)、軟件特點及優(you)勢
1、全面的保(bao)險作業流程(cheng)
學生(sheng)通(tong)過飾(shi)演保(bao)(bao)(bao)險(xian)(xian)業務流(liu)程中(zhong)的(de)客戶、代理(li)人(ren)、經(jing)紀公(gong)(gong)司、人(ren)壽(shou)保(bao)(bao)(bao)險(xian)(xian)公(gong)(gong)司、財(cai)產(chan)保(bao)(bao)(bao)險(xian)(xian)公(gong)(gong)司五種(zhong)角色(se),進(jin)入“人(ren)壽(shou)保(bao)(bao)(bao)險(xian)(xian)”和“財(cai)產(chan)保(bao)(bao)(bao)險(xian)(xian)”實(shi)踐(jian)平(ping)臺,從展業投(tou)(tou)保(bao)(bao)(bao)環(huan)節開(kai)始,至索(suo)賠(pei)理(li)賠(pei)為止,全面(mian)操(cao)練保(bao)(bao)(bao)險(xian)(xian)核(he)心(xin)業務中(zhong)的(de)投(tou)(tou)保(bao)(bao)(bao)、承保(bao)(bao)(bao)、核(he)保(bao)(bao)(bao)、變(bian)更、理(li)賠(pei)、核(he)賠(pei)等流(liu)程,使學生(sheng)的(de)知識結(jie)構提升(sheng),彌補實(shi)踐(jian)業務操(cao)作的(de)缺乏,實(shi)現對(dui)人(ren)壽(shou)保(bao)(bao)(bao)險(xian)(xian)、運輸(shu)工(gong)具車輛險(xian)(xian)、企業財(cai)產(chan)險(xian)(xian)、家庭財(cai)產(chan)險(xian)(xian)、海(hai)洋運輸(shu)貨(huo)物保(bao)(bao)(bao)險(xian)(xian)、運輸(shu)工(gong)具船舶險(xian)(xian)、責(ze)任險(xian)(xian)、工(gong)程險(xian)(xian)的(de)熟悉(xi)、掌握,對(dui)保(bao)(bao)(bao)險(xian)(xian)業務的(de)主要工(gong)作流(liu)程有(you)一個(ge)清晰的(de)輪廓,為學以致(zhi)用打下堅固的(de)基礎(chu)。

2、規(gui)范的保險承保單(dan)證及(ji)保險理(li)賠(pei)單(dan)證
以優秀(xiu)保險公司人壽險和財產(chan)險業(ye)務單(dan)(dan)證(zheng)的(de)樣式(shi)、欄目、內容、大(da)小等(deng)為(wei)依(yi)據(ju),100%模(mo)擬仿真(zhen),有(you)效(xiao)確(que)保系統中(zhong)保險承保單(dan)(dan)證(zheng)及(ji)保險理(li)賠單(dan)(dan)證(zheng)的(de)真(zhen)實(shi)性、完整(zheng)性。學(xue)生(sheng)通過操練單(dan)(dan)證(zheng)在各(ge)項保險業(ye)務的(de)應用(yong)方(fang)法,熟(shu)練掌握保險承保及(ji)理(li)賠單(dan)(dan)證(zheng)的(de)填制(zhi),貼近與(yu)保險公司的(de)距離(li)。,同時,系統內含強(qiang)大(da)的(de)報表(biao)管理(li)功能,方(fang)便教師、學(xue)生(sheng)查詢(xun)和匯總(zong)數據(ju),十分(fen)方(fang)便、快捷(jie)。

3、豐富、專業的知識庫
理(li)論知(zhi)識學(xue)習平臺(tai),為教(jiao)師的教(jiao)學(xue)和學(xue)生的學(xue)習提供(gong)了支持(chi)。我(wo)們(men)參(can)考(kao)高校(xiao)保(bao)(bao)險(xian)類專(zhuan)業教(jiao)材(cai),通過產品庫、保(bao)(bao)險(xian)機(ji)構(gou)、法律法規、保(bao)(bao)險(xian)文庫、代理(li)人專(zhuan)區、保(bao)(bao)險(xian)精算、再保(bao)(bao)險(xian)、計劃書、保(bao)(bao)險(xian)案例、行業咨詢、保(bao)(bao)險(xian)數(shu)據、學(xue)習資(zi)料(liao)十二(er)個目錄(lu),集(ji)中收錄(lu)了與保(bao)(bao)險(xian)學(xue)原理(li)、財產保(bao)(bao)險(xian)學(xue)、人身保(bao)(bao)險(xian)實務、保(bao)(bao)險(xian)企業經營管理(li)學(xue)、保(bao)(bao)險(xian)核保(bao)(bao)核賠相關的資(zi)料(liao),供(gong)學(xue)生參(can)
4、人(ren)性化(hua)設(she)計(ji)理念
系統(tong)界(jie)面美(mei)觀,使用動(dong)畫和(he)三維(wei)立(li)體效果,模仿保(bao)險公司的(de)工作(zuo)場景(jing),使各個部門的(de)工作(zuo)一目了然,生動(dong)形(xing)象。
業(ye)務操(cao)(cao)作(zuo)(zuo)簡單,操(cao)(cao)作(zuo)(zuo)流程清晰(xi)明了,同時還(huan)具有智能化錯誤提(ti)示、操(cao)(cao)作(zuo)(zuo)流程控制等功(gong)能,幫(bang)助學生盡快(kuai)了解(jie)軟件各模塊(kuai)功(gong)能及操(cao)(cao)作(zuo)(zuo)方(fang)法,易學易懂(dong),即使不需培訓(xun)也能很快(kuai)掌握軟件的使用方(fang)法。
5、數據備份與恢復機(ji)制
系(xi)統內置(zhi)數(shu)據備份(fen)與恢復接口,為系(xi)統數(shu)據的(de)安全性提供(gong)了可(ke)靠的(de)保(bao)障。系(xi)統管理員通過(guo)打開(kai)數(shu)據備份(fen)與恢復操(cao)作頁面(mian),進行數(shu)據庫(ku)連接測(ce)試、數(shu)據庫(ku)還(huan)原、數(shu)據庫(ku)備份(fen)操(cao)作。